开云(中国)
集团概况
开云手机站官方版在线登入
主营业务
企业党建
企务公开
服务与支持
联系方式
开云(中国)
集团概况
开云手机站官方版在线登入
主营业务
企业党建
企务公开
服务与支持
联系方式
企务公开
招标公告
招聘信息
招标公告
招聘信息
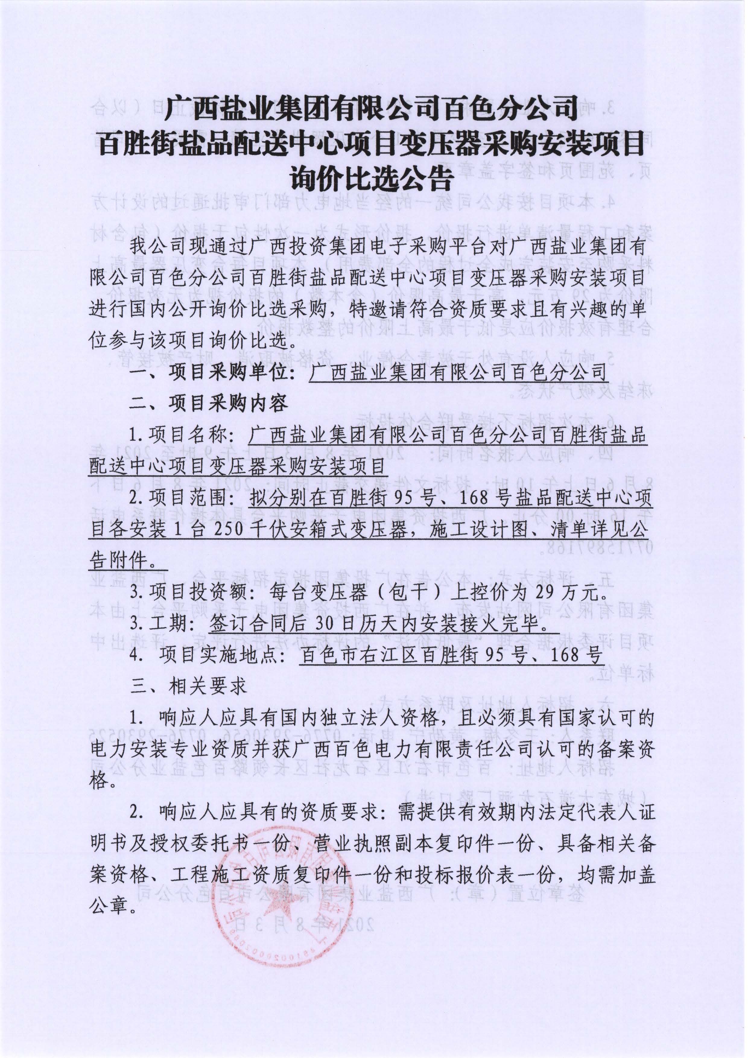
开云手机站官方版在线登入百色分公司百胜街盐品配送中心项目变压器采购安装项目询价比选公告
文章来源:本站 发布时间:2021-08-03 浏览量:14473
上一篇:
开云手机站官方版在线登入百色分公司百胜街盐品配送中心项目变压器采购安装项目中标候选人公示
下一篇:
广西桂盐宾馆及华西大院四层综合楼整体招租公告
返回列表
相关推荐
开云手机站官方版在线登入平乐支公司招租公告
2025-11-07
开云手机站官方版在线登入河池分公司招租公告
2025-11-07
东兴市新华大道230号主楼第2层及副楼第3、4、5、6层房屋招租公告
2025-11-05
开云手机站官方版在线登入平乐支公司招租公告
2025-10-23
开云手机站官方版在线登入全州支公司招租公告
2025-10-23
广西盐业集团玉林盐业有限公司招租公告
2025-10-21
开云网页
|
MILAN.COM_米兰(中国)
|
开云集团官网
|
拼搏在线官方网站
|
开云手机站官方版网站登录入口
|
九游官网
|
华体网页版登录入口
|
米兰网站登录入口
|
拼搏官网入口
|